インフォメーション

スマホ版サイトは以下のQRコードから。

LeadをRead

明日からは決算特別委員会となりますが、連日に亘り…

(; ̄◇ ̄) < 2×2=4! 2×3=6! 2×4=?!

と、数々の活動と並行しては、大量の決算書(数字)と睨めっこ。

そうこうしておりましたらば、夜の帳(とばり)も、すっかり下りまして。

鯉のウロコを模した壁面を持つ、繁華街の百貨店横を自転車で通過していると?

見えて来るは、人だかり。聞こえて来るは、笛太鼓♪

街と週のド真ん中、神楽を楽しむ水曜の夜!でお馴染み。

広島県民文化センターで行なわれている「広島神楽定期公演」に遭遇。

近代構造物とのコントラストも相まって、えも言われぬ美しさに、懐かしさ。

多くの外国人も人垣を形成しての、かしわ手も宜しく、ホント素敵な企画です♪

演目も根本の文化も違いますが、こんな街角たるや?

ちょっと「ハワイの夜」みたいな感覚。

もっと面白い街になんだけどなぁ。広島は。

うむ。行動で示すとして、言うまいか。

さてと。

「台風の通過前でなければ動けぬ」と、朝の7時台から走り回っていたので。

帰宅後、遅まきながら新聞に目を通しますと「国際・総合」面に於いて?

“目に留まるトピック”が多かったので、改めてリード部分を幾つかピックアップ。

@「シリア停戦が崩壊」≪米、露との協議中断≫

A「相次ぐテロ 33人が死亡」

B「核禁止交渉の対立鮮明」≪国連軍縮討議 保有国切り崩し≫

C「米比、合同演習始まる」

D「極度の貧困層 子供3億8500万人」−ユニセフ調査−

E「EU、パリ協定7日批准」

今一度、私のフィールドは市議会でありまして、国会ではなくとも。

「カムチャツカの若者が きりんの夢を見ているとき」

「メキシコの娘は 朝もやの中でバスを待っている」

「ニューヨークの少女が ほほえみながら寝がえりをうつとき」

「ローマの少年は 柱頭を染める朝陽にウインクする」

なんて珠玉の導入部分で始まる…

谷川俊太郎氏の詩「朝のリレー」ではありませんけども。

「世界」たるや、同じ空の下、皆が繋がっていて。

私なども“海の向こう”には無関心でいられず…

平素から熱視線は注いでいたりで、話を続けましょう。

まず@について、そもそも「シリア」とは?

列強の身勝手な思惑により、古くはサイクス・ピコ協定や。

近年も米国のイラク進攻により、結果的にISが誕生しては、更なる動乱期を迎えたりと。

時代と大国に翻弄され続けては、今日まで数々の憂き目に遭遇して参りました。

(現在も進行形)

内戦が続く折、先月の米露による停戦合意、発効も現在は白紙化に。

直近では、先月20日に、政府軍が反体制派の約140人を殺害。

Aにも付随しますが、政情不安の続く混沌としたエリアではテロが相次ぎ。

北東部では結婚式場のテロで、新郎を含む30人が死亡、90人が負傷。

「たった一人の命」が奪われても、その悲しみは同心円的に広がり。

“多くの人々の悲しみ”の輪を生み出してしまう、にも拘わらず。

「10」「50」「100」と尊い命が数値化され、平面な活字で目に届く。

ココらに、決して「不感症」になってはイケナイのですが…。

心から“1日でも早い収束”を願うばかりです。

次にBは、この3日にNYで始まった、国連総会について。

来年の「核兵器禁止条約」制定交渉へ向けた決議案を巡り。

条例制定の“推進”国に対峙するは?

米、英、仏と、核保有国をはじめとした「反対・不支持」国であり。

いわゆる軍事同盟であるNATO諸国と共に、「日本」も名を連ねている。

無論、Cの通り、緊張を増す東アジア情勢を加味しても。

(比大統領の放言で米比の関係性に赤信号が点滅し始めましたが)

「核の傘」から、我が国は?

と、その最終的な態度表明、結論への道筋は言うほどシンプルでなく。

ただし、私共の「広島」とて、部外者の無関係ではございません。

続いてDは、1日に「約190円」未満で生活をする…

「極度の貧困層」の子供(17歳以下)が、世界では3億8500万人に上ると。

ユニセフは、各国政府へ向けて。

「普段から子供の貧困を減らす事に注意を払うべきだ」と訴えました。

子供達の泣き声が、一つでも笑顔に変わるよう。

私も貴方も、まずは“手の届く範囲”から。

そしてEは、地球温暖化対策の新たな枠組みであり、これは大きな一歩。

つい先頃まで、温室効果ガスの排出抑制にあたり。

まだまだ発展の途上にある国々は、怒気を帯びながら先進国へ言い放つ。

「あんたら今まで好き勝手に温室効果ガスを排出して来ただろ!」

「わしらが成長を遂げようとする段になり、規制を強化すると申すのか?」

「そんなの内政干渉じゃ!」「炭素燃料を燃やして工場を回せぇぃ!」

と、交渉のテーブルは「後発国の遅刻&欠席」で、空席のガラガラ状態。

しかしながら、宇宙に浮かぶ地球号の「同じ乗組員」として。

昨今の世界的な気象変動も伴い「このままでは間違いなくマズイぞ?」と。

各国が徐々に危機感と目標を「共有」する運びとなり。等々。

本日に限らず、まだまだ「国際」情勢につきましては?

浅学の私であれ、触れたい話題は無数にあれど、末尾に余談を一つ。

30年前、あのチェルノブイリ原発の事故が発生後。

大気に放出された放射能を検知後、事故を訝り、直ぐに初めて報じたのは?

スウェーデン。「隣国」でした。

当事者のソ連が地元メディアで“初めて”事故に触れたのは、数日後。

報じられた際は、大きな紙面の…

片隅に「小さく」掲載されたのみ。

※敢えて赤色で強調してますが、勿論、当時の新聞にそんな装飾はありません

「汝、炭鉱のカナリアであれ」

そこまで、誰しも敏感にならずとも。

アンテナと感受性は磨いておかねば。日頃から。

Isn't it?

投稿日 : 2016年10月05日
LeadをRead

疲れてまんでい?

今朝は、目覚ましを5時に設定して、起床したのは、無論、5時。

そんな「早起き自慢」をしている訳ではございませんで。

その後、シャワーを浴びるなど身支度を整えては。

ちと地域活動の一環で“早朝の駅”に2時間ほど立っておりました。

そこで。

かつて、米国の女性人気バンド「バングルス」のナンバーに…

「Manick Monday」(憂鬱な月曜日)とのヒット曲があり。

英語では同様の意味で「Monday Blues」などと言いますけども。

駅の改札へ向けて歩いて行く人々の表情は?

先の週末、湿度の高い10月上旬の猛暑日の下。

各種イベント(お祭り、体育祭、等々)や行楽地へ繰り出されたであろう。

そんな背景も容易に推察される程、どこか“けだるさ”を伴っていらっしゃり。

でもでも「己を奮い立たせ」とまで大袈裟に言わずとも。

シッカリと腰を上げ、皆、学校や職場へ足を向けられている。

私とて、週末は?

「お付き合い」と申せば失礼ながら、各種イベントに顔を出したり。

また、炎天下に相変わらず。

汗グッショリになりながら、地域の危険箇所の草刈をしたりで。

正直、月曜日の朝も、寄る年波か、珍しく疲労が残り。

(自転車、徒歩、車で、それはアチラにコチラへ顔を出したモノですから)

下半身など、歩く度にゲラゲラ笑っている状態。

ながら。

早朝の駅にて、前述の「行き交う人々の表情」を目にするにつけ。

沸々と「お節介オヤジ(自らの事)の血が騒ぐ!」と申しましょうか。

まるでサッカーの試合で「後半35分」を迎えた、ピッチ上の如く。

駅へ向かう人々へ対して、両手を力強く叩きながら…

「さあ!ここからだ!」「みんな上を向いて行こう!」

「集中!集中!」なんて“無性に”声を掛けさせて頂きたく候。

当然、そんな行為をすれば、何を買う?って、大ヒンシュクを買いますから。

実際に(本日は)“そんな事”はしておりませんけども。

なんでしょう。

街が、都市が、人々の生活が、常に…

「元気」「明るさ」「活気」等々で駆り立てられる必要性は無いながら。

生来の、いわゆる性分なのでしょう。

少しでも何とかしたく、余計なお世話の極みながら、元気づけたく。

「ウズウズして」しょうがありませんでした。

みんな、それぞれの環境で頑張っていらっしゃれば。

色んなモノと対峙しては、戦われている。

誰しも、暮らしを営んでいれば当たり前です。

順風満帆なんて、そうそう世間に蔓延などしていない。

そんなこんなで、月曜日からも。

次から次のスケジュールに追われ、気が付けば瞬く間に夕方。

西の空には、美しい夕焼けが広がっており…

遥かなる存在から「ねぎらいの粋な計らい」を受信した心境にも。

ふう〜。

Beautiful Monday♪

幸か不幸か明日の火曜日も、変わらず地球はグルグル回る。

心は、遣い過ぎずとも、周囲へ配られたりもして。

ニコっ♪

アナタの笑顔が、きっと周囲の笑顔を呼び込む事でしょう。

誰も損は致しません。

Don't forget smile♪

投稿日 : 2016年10月03日
疲れてまんでい?

一夜明けて

9月30日の本会議は、10時に開会後、人事案件なども絡みまして。

閉会を迎えたるは、19時。

改めて、決算特別委員会が設置されましたので、これより10月中は。

全体会議に分科会、臨時会と、広島市における予算の執行、未執行、等々。

いわゆる「税金の使途」その適否を審議する日程へと突入して行きます。

そこで、昨日を振り返り、幾つかトピックを取り上げてみると致しまして。

まず一つ目は、報じられている通り。

「平和記念公園を全面禁煙に」との条例改正案が…

54人の議員で構成される議会にて、賛成多数で「可決」されました。

この嗜好品のタバコに関しては、世界的にも。

喫煙行為に、それを許す屋内外の“公共スペース”にせよ。

明らかに「禁煙化」への動きが進み、愛煙家は肩身の狭い思いをされている。

そんな愛煙家に嫌煙家、双方の権利もあって「分煙」が確立される昨今。

例えば広島市には毎年「約80億円」にも上る“タバコ税”からの収入があり。

(コレは「真水」とも呼ばれる如何様にも充てられる財源なので貴重なる収入源)

この度の「平和公園内の全面禁煙」(へ向けての第一歩)に対しては?

人々の“賛否”にせよ、必ずや二分されるかと存じます。

他方、話の出発点を辿ってみれば。

平和公園内の灰皿が次々に撤去される折、市長とタバコ業者が「覚書」を交わされ。

「まずは分煙ブースを設置し、この環境は向こう5年間は動かさない」

(設置する費用は業者負担)

端的に申せば、こうした種の「約束」が背景にありながら、その期限が?

未だ“半分以上も残されている”段階で「議会」より新たなる歯止めの動きが生じた。

コレは「平和公園を全面的に禁煙にすべし」への最適解か?否か?とは別次元で。

行政(執行機関)と議会(議決機関)からなる“二元代表制”の地方政治にあり。

その議会機能、権能が働いた「適例」とはなりました。

とどのつまり、議会に留まらず、その縮図を生み出した…

市民、社会、時代が導き出した帰結点。

続いて、二つ目のトピックとしては?

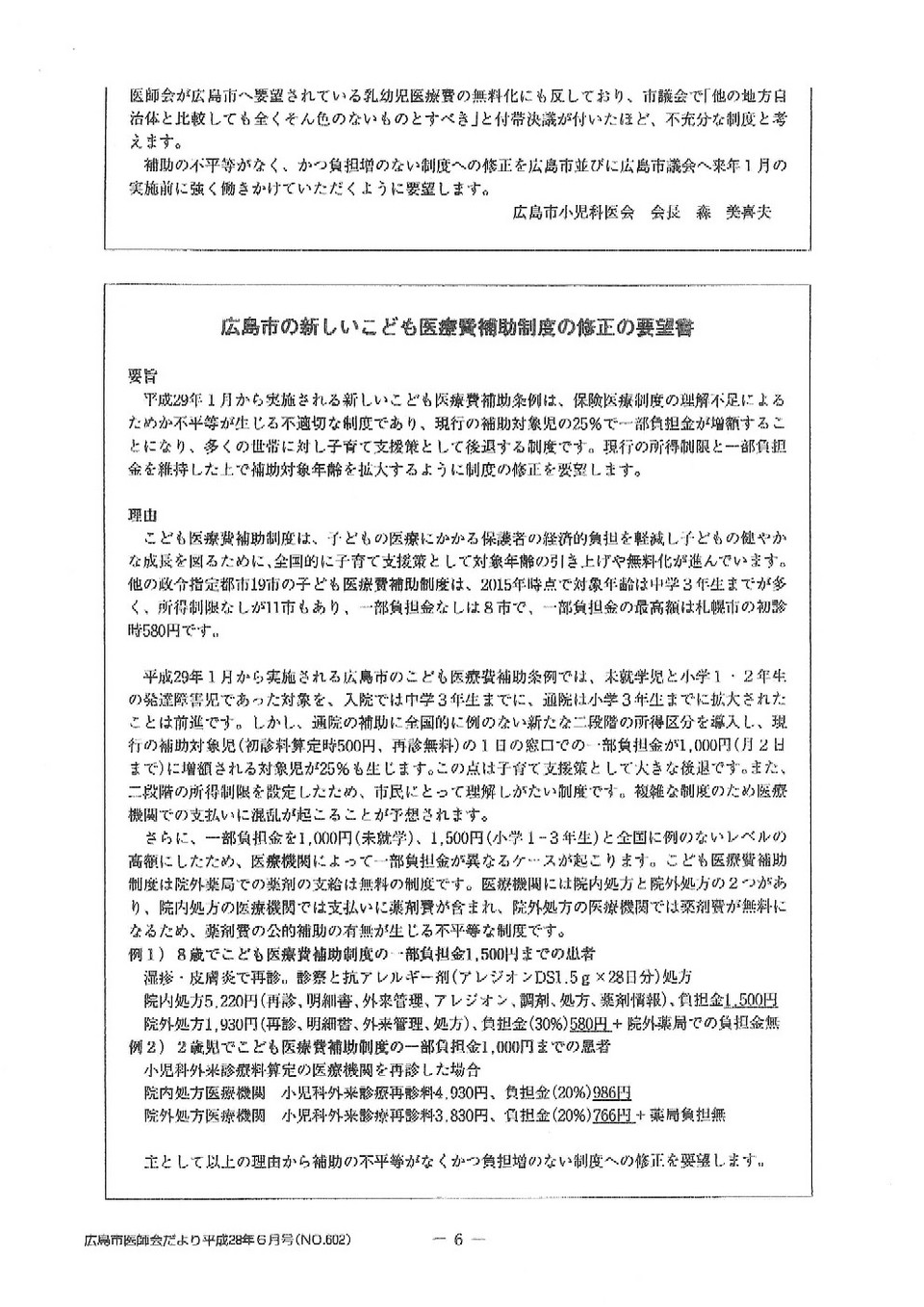
「広島市乳幼児医療費補助(こども医療費補助)の再考を求める」決議案。

※概要は添付データにて

(私が受け取った際に書き込んでいる下線等は気にしないで下さいまし)

コチラは「賛成」少数で、否決される運びとなりました。

補足すれば、子供達の医療環境を「改善」すべく、市は「約8億円」もの予算を拡充。

この度、議員9人の署名入りで提出された決議案は?

行政側へ「再考を求める」と一言で申しましても…

その施策“一切合財”を否定しているモノではございません。

重点的に予算を注いでは、子供達や親御さんの為にも、新たな仕組みを導入する。

そこへあたって、やはり「出発時」から完璧な船出は困難を極めるモノですが。

コレまでも行政や議会は、現場に従事される多くの医師(個人から団体まで)から…

「このままでは、あまりにも問題点が多いので早急に改善してくれ」

との申し出、要望を幾度も頂戴して参りました。

そこで、前回の6月議会でも、議会側からは行政へ対して。

「改善へ向けて取り組むべし」と付帯の決議が提出され、結果は「可決」。

にも拘わらず、今日まで取り分け新制度(施行前)の変更、改善は見られず。

行政側、曰く。

「来年1月1日施行後、その動向を見て不備が生じれば改善に動きたい」と。

(アンケート調査も兼ねて)

ゆえに、今議会では。

「議会からの声、医療従事者(市民)からの声は反映されないのですか!」

「ギリギリまで同制度の改善に『行政は努めるべし』と議会で決まったでしょ!」

と、再度、声が上がり。

ながら、今回の決議案は、結果的に賛成が少数での「否決」となりました。

ただし、議会内における「事前の票読み」とは、ある程度「予想」がつくモノで。

「一度は議会から行政へ向けた決議案が6月に可決されたのだし」

「再度の決議案などと、屋上屋を重ねるなよ」

「行政側も、施行後に改善して行きたいと言っているではないか」

こう言った空気が「議会内」そこかしこに蔓延している感はありながら。

“予想以上”の議員が、採決の際に「何とかすべき!」と立ち上がった事は?

結果、決議案は確かに否決されてしまいましたけども。

「是は是」「非は非」で、決して頭ごなしの行政(尽力される職員)否定で無し。

「わずかであろうとも市民の方々の為に、より良いモノにして行きましょうよ!」

との、これも二元代表制(議会の責務)が…

あがき、もがきながらも懸命に機能せんとしていた証。

だって、そうでしょ?

「より良い広島」との同じ目標を共有している者同士、誰も…

人が人を忌み嫌い、しかも責め立てるなんて、そんなの、やりたかない。

精神衛生上、こんなに悪いモノなんて無いでしょう。

でもでも「議員」たるや、行政側から「好かれている」ようでは、店じまいです。

選挙で選んで頂き、人々の納められた血税を扱うにあたり。

甘っちょろく振る舞ってる場合じゃねえし。

でしょ?

引き続き、暗がりに、明かりを灯して参る所存なりよ。

不器用なりによ。

投稿日 : 2016年10月01日
一夜明けて

月別表示

最近の記事